Телфин": интеграция виртуальной АТС и CRM-системы для повышения эффективности би
Лучший усилитель капсульных микрофонов Пикабу
Ответы Mail.ru: Усиление в микрофонном предусилителе
Входной буфер и регулятор уровня громкости для умзч. часть 2 " журнал практическ
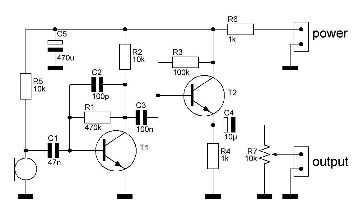
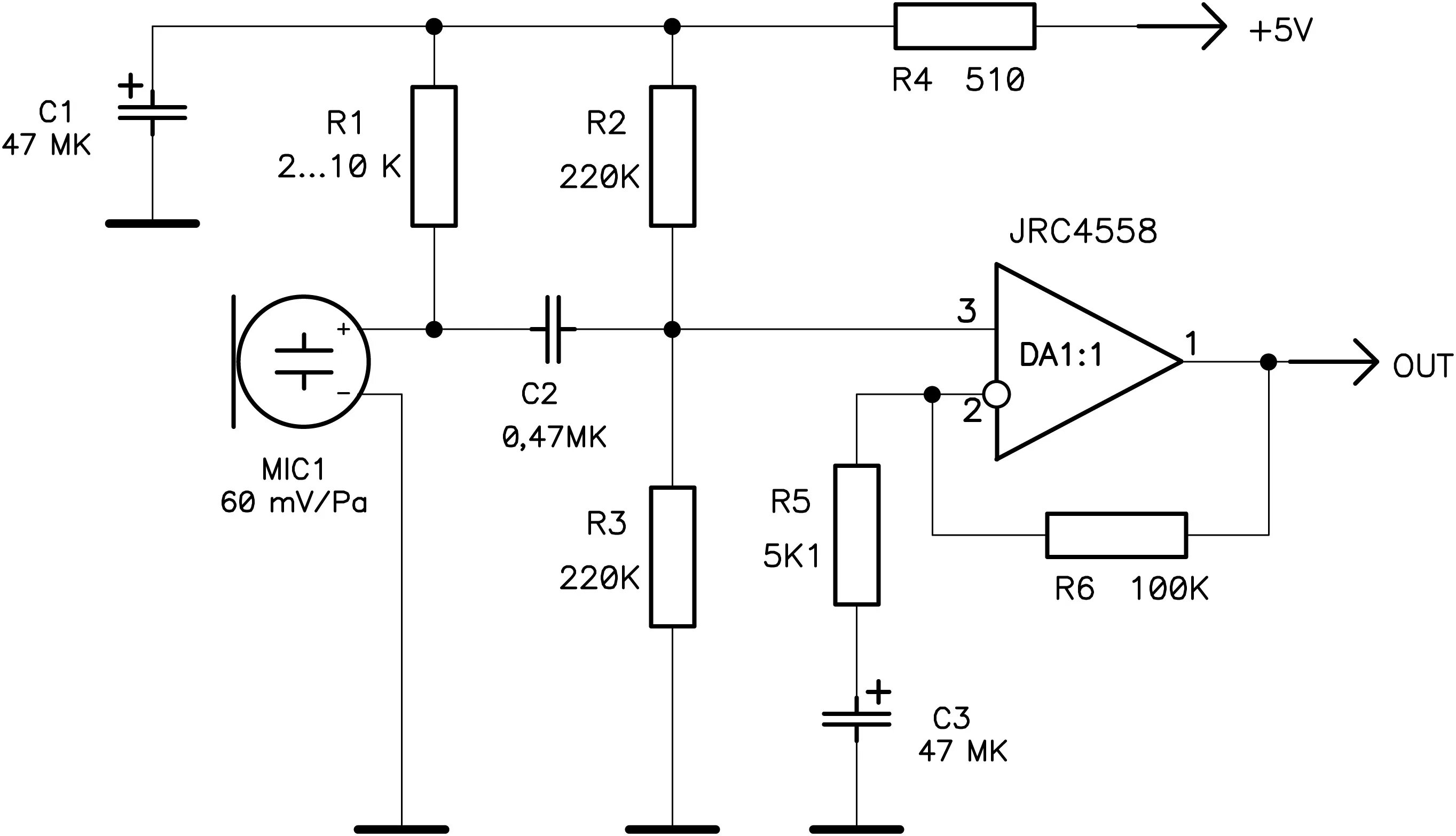
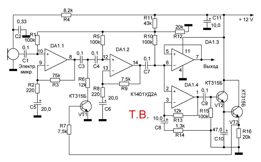
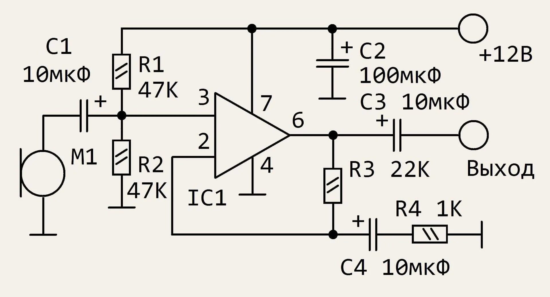
Предусилитель для микрофона. подборка схем
Усилитель для электретного микрофона (+печатка)
Нужен предусилитель для простого микрофона - Предусилители, темброблоки, фильтры
Микрофонный предварительный усилитель (о чем не договаривают схемы) Дмитрий Комп
Практикум радиолюбителя: Направленный микрофон с чувствительным усилителем.
РадиоКот :: Схемы для начинающих: мощный микрофон для скайпа
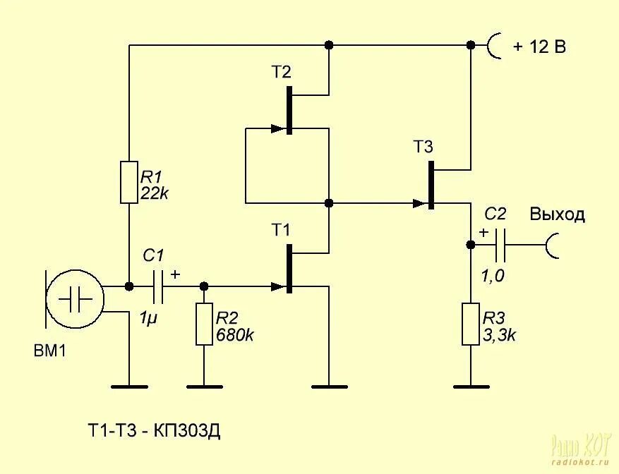
Микрофонный предусилитель схема которого показана на рисунке обладает высоким ка
Ответы Mail.ru: Как работает эта схема усилителя микрофона
Простой микрофонный усилитель для новичков - Форум радиолюбителей Радиолюбитель,
Шум предусилителя на ОУ LME49710 - Страница 2 - Форум
Стабилизация положения рабочей точки транзистора / 2.2. Усилительный каскад на т
Микрофонный фото - DelaDom.ru
Миниатюрный микрофонный усилитель HamRadio Дзен
Самодельный микрофон для компьютера
Контент willowasbest - Страница 14 - Форум по радиоэлектронике
Усилитель для микрофона - Прочее - Форум по радиоэлектронике
Микрофонный предусилитель для ПК и шумы в нём. - Страница 2 - Вопросы аналоговой
Вопрос по родному микрофону - Volkswagen Passat B5, 1,9 л, 2005 года аксессуары
Схема микрофонного усилителя с компрессором in 2024
Ответы Mail.ru: Товарищи радиолюбители, скажите, будет-ли корректно работать вот
Предусилитель для динамического микрофона своими руками
Ответы Mail.ru: Очень сильно шипит довольно дорогой микрофон!
Контент leonML - Страница 2 - Форум по радиоэлектронике
Ответы Mail.ru: подскажите как можно собрать микрофон что бы работал при подключ
Электретный Микрофон - Схемотехника для начинающих - Форум по радиоэлектронике
Микрофонный усилитель MAX9812 + доделай сам.
Нужны срочные деньги? Оформите займ на карту онлайн без лишних проверок. Мгновенное решение, перевод за минуты, низкие проценты. Подберите выгодные условия и решите финансовые вопросы без хлопот!